最近、中東情勢の緊迫化を背景に原油価格が急騰し、「原油ショック」とも呼べる状況が生まれています。6月上旬には、アメリカ政府が在イラク米大使館の一部職員に退避命令を出し、米軍関係者の家族にも中東からの退避を許可しました。これはイランが核協議決裂の場合に米軍基地を攻撃する可能性を示唆し、安全保障上のリスクが高まったためです。こうしたニュースを受け、市場では原油供給への不安が一気に高まりました。
具体的には、原油指標である北海ブレント先物価格が1バレル=70ドル近辺まで急騰し、前日比4%超の大幅上昇となりました。これは約2カ月ぶりの高値水準で、昨年10月以来の大幅な上げ幅だったと報じられています。普段ニュースを見ない方でも、ガソリン価格の上昇やニュース速報でこの話題に触れ、「なぜ急に原油が高くなっているの?」と驚かれたかもしれません。
背景には、中東地域の地政学リスクが急速に高まったことがあります。中東は世界の原油生産の要であり、そこに軍事的・政治的不安が生じると、「もしかすると原油の供給が滞るかもしれない」という懸念が市場を駆け巡ります。その結果、原油を確保しようとする動きが強まり、価格が跳ね上がるのです。今回もイランと米国の対立や、トランプ米大統領の中東発言などが重なり、「中東が危険な場所になるかも」という心理が原油価格を押し上げたとされています。
ではそんな中、私たち金投資家やNISA投資家はどのような対策を取れば良いのでしょうか?一緒に確認してみましょう。
・金価格と地政学リスク:安全資産としての連動性 ・物価・為替・金融政策への影響 ・NISA投資家へのアドバイス:長期・積立・分散+コモディティのスパイス ・金投資家へのアドバイス:コア保有・押し目買い・円建て重視 ・直近3~6カ月の投資チェックリスト(3~6ヶ月先を見据えて) ・中長期の資産防衛と成長を両立するための現実解 ・書籍紹介
金価格と地政学リスク:安全資産としての連動性
原油高騰の陰で、安全資産とされる金(GOLD)の価格も大きく注目されています。一般に、世界的な緊張=地政学リスクが高まる局面では、投資マネーが不安定な株式などから金にシフトし、金価格が上昇しやすくなる傾向があります。実際、「ロシアによるウクライナ侵攻や中東情勢の悪化」といった昨今の地政学リスクの下では、世界的に経済への不安感が高まり、安全資産である金を持とうとする国や人々が増えるため、金の希少価値が高まって価格も上昇する、という解説があります。裏を返せば、緊張が和らげば金を手放す動きが出て価格が下がるという関係です。
最近の金価格の動きを整理してみましょう。2022年以降、金価格はウクライナ戦争の長期化やパンデミック、そして各国の金融緩和策によるインフレ懸念なども相まって、上昇基調を強めてきました。2025年に入ってからもその勢いは衰えず、金価格は過去最高水準に迫る高さを維持しています。例えば、2020年初頭には1グラム当たり5,590円程度だった国内金価格が、2025年5月には1グラム当たり約17,000円と、3倍以上に跳ね上がっています。これは金そのもののドル建て価格上昇に加え、円安の進行(1ドル=約150円前後までの円安)によって円建ての金価格が押し上げられた結果です。
4月末から5月初旬にかけて、ニューヨーク金価格(ドル建て)は一時1オンス=3,500ドル近辺という史上例を見ない高値を付けました。その後はやや調整が入り3,200~3,300ドル台まで下落しましたが、依然として3,000ドル台という歴史的高値圏にあります。専門家筋からは「いきなり3,500ドルは行き過ぎだが、中央銀行の旺盛な金購入(年1,000トン超)が下支えとなり、3,000ドルでも不思議ではない」との声もあります。要するに、各国の中央銀行が長期保有目的で金を大量に買い増している現状では、金相場の土台(ボトム価格)が従来より切り上がっているという見方です。
また金と原油の関係にも触れておくと、一般にインフレ懸念が高まる局面では「有事の金」として金が買われやすいという側面があります。原油高は各国の物価を押し上げ、将来的なインフレの火種になりますが、金はインフレに強い資産(紙幣と違い希少で増刷できないため)とされます。そのため、原油高→インフレ懸念→金需要増という連動も起こりやすいのです。実際、今回の原油ショック局面でも金価格は高値圏を維持しており、中東や世界情勢の行方次第では金相場も乱高下し得ることに留意が必要です。
物価・為替・金融政策への影響
原油価格の高騰は、ガソリンや電気料金、物流コストを通じて私たちの日々の物価(インフレ率)に直結します。例えば日本では、4月のコア消費者物価指数(生鮮除く総合)が前年比+3.5%と2年以上ぶりの高い伸びとなり、日銀の目標2%を大きく上回りました。食料品などの値上がりが主因ですが、エネルギー価格も一因として含まれています。原油高による輸入物価上昇は「悪いインフレ」とも言われ、家計や企業のコスト負担を増やして経済の重荷となりかねません。
こうした物価上昇に対し、各国の中央銀行(金融当局)は金融政策の舵取りに苦慮します。インフレが加速し過ぎないよう金利を上げて需要を冷ますのか、それとも景気への悪影響を懸念して慎重になるのか。米国の連邦準備制度理事会(FRB)は2022-2024年にかけて急速に利上げを行いましたが、2025年現在ではインフレ鈍化傾向もあり次の一手は「利下げ(景気刺激)」との観測が出ています。一方、日本銀行は長年のゼロ金利政策を2024年末に転換し、2025年1月に政策金利を+0.5%へと引き上げました(17年ぶりの利上げ)。さらに、物価が高止まりするようなら年内にも追加利上げを行う可能性が取り沙汰されています。
為替相場(特にドル円レート)にもこの動きは影響します。原油高による貿易収支悪化は通常円安要因となりますが、一方で「日米金利差縮小」は円高要因です。2022~2024年は米金利急上昇&日銀据え置きで歴史的な円安(1ドル=150円前後)となりました。しかし足元では、米利上げ停止観測と日銀の利上げ検討により金利差が縮まりつつあり、円相場はやや持ち直す展開が見込まれます。実際、日本の元為替政策当局トップは「年末にかけて1ドル=135~140円程度まで円高が進む」との見方を示しています。日本政府・日銀も「行き過ぎた円安」は物価を押し上げすぎるため望んでおらず、米国も輸出競争力確保のため「強すぎるドル高」は避けたいのが本音です。こうした思惑もあり、為替は当面急激な変動を避けつつ、緩やかに円高方向へ進むシナリオも現実味を帯びています。
まとめると、原油ショックによる物価上昇は家計に痛手ですが、その先の金融政策や為替にも連鎖します。私たち個人投資家も、「インフレが続くのか」「金利はどう動くのか」「円安・円高は今後どうなるのか」といった点を注視し、自分の資産運用に反映させていく必要があります。
NISA投資家へのアドバイス:長期・積立・分散+コモディティのスパイス
まず、NISA(少額投資非課税制度)で運用している投資家の皆さんへのアドバイスです。基本原則は「長期・積立・分散」。これはこれまでも耳にタコができるほど言われてきたことかもしれません。しかし原油ショックのような急激な市況変動時こそ、この原則が威力を発揮します。実際、新NISAが始まった2024年以降、日本の個人投資家の多くは慌てず長期分散積立を実践しており、市場急落時にも狼狽売りせずに積み立てを続ける人が大半でした。これは非常に健全な傾向で、NISA本来の趣旨にも合致しています。
とはいえ、「長期投資だから放ったらかしで良い」という訳ではありません。今回のように原油やコモディティ価格が急騰した局面では、ポートフォリオの一部にエネルギー関連資産を組み入れることも検討に値します。普段の株式インデックス投資だけでは、エネルギーセクターの比重は意外と小さいものです(例えば世界株式指数に占めるエネルギー株の割合は近年わずか3~5%程度に過ぎません)。そのため、インフレヘッジや分散効果を高めるスパイスとして、エネルギー株やコモディティに投資するETFをポートフォリオの5~10%程度「軽く」取り入れてみるのも一案です。
具体的には、原油価格に連動するETFや、世界のエネルギー企業に分散投資できる投資信託などが考えられます。これらは値動きが大きいので主役にはできませんが、少量を組み入れることでポートフォリオ全体のリスク分散につながります。米モーニングスターの分析でも「インフレが高まる環境下では投資家はポートフォリオ分散のためエネルギーやコモディティ投資を検討しうる」と指摘されています。もちろん闇雲に飛びつく必要はなく、積立投資を続ける中で余力資金やボーナス投資枠があれば、その一部で試してみる程度で十分でしょう。
NISAは非課税メリットが大きいので、こうしたインフレ耐性資産への少額投資にも適しています。値上がり益に税金がかからない分、リスク資産のリターンを丸ごと享受できます。ただし注意点として、コモディティ系のファンドは価格変動が激しく長期リターンが株式より劣る場合もあるため、「入れすぎない」「定期的にリバランスする」ことが大切です。核となる運用(例えば全世界株式やS&P500への長期投資)はそのまま続け、あくまで味付け程度にエネルギーETFを加えるイメージです。
最後に、NISA投資家の視点では「継続は力なり」であることを強調しておきましょう。原油ショックのような出来事があるとつい気持ちが揺れますが、将来の資産形成というゴールから見れば一時的な揺らぎにすぎません。むしろ、定期購入している投資信託の基準価額が下がったなら「安く買えるチャンス」でもあります。暴落時に買い増しするのは勇気が要りますが、長い目で見ればその積み重ねがリターンを押し上げます。原油高もいずれ落ち着くとの見方が多い中、ブレない積立投資と適度な分散で、中長期的な資産防衛と成長の両立を目指しましょう。
金投資家へのアドバイス:コア保有・押し目買い・円建て重視
続いて、すでに金(GOLD)を投資資産として保有している方、あるいは今後金投資を考えている方向けのアドバイスです。金は「究極の安全資産」として、ポートフォリオのコア(中核)に一定割合を組み入れておく価値がある資産です。特に株式や不動産が不調な局面で逆相関的に機能しやすく、資産全体のボラティリティを和らげる効果が期待できます。したがって、すでに保有しているコアな金持ち分は原油ショックのような局面でも手放さず維持することを基本としてください。金価格は短期的に上下しつつも、長期で見れば各国通貨の価値希薄化(インフレ)とともに上昇傾向が続いてきました。将来の資産防衛手段として、一定量の金を持ち続ける戦略は「保険」として有効です。
とはいえ、金に関しても買い増しや利益確定のタイミングは気になるところでしょう。ここでポイントとなるのが「押し目買い」のスタンスです。前述の通り、2025年前半に金は急騰して歴史的高値圏に達しました。さすがに短期的な過熱感もあり、一部専門家は「もう一度オンス当たり2,500ドル前後まで調整した後に、改めて上昇トレンドに戻る」シナリオが健全ではないかと指摘しています。裏を返せば、金価格が大きく調整した局面は長期投資家にとって買い増し好機になりうるということです。具体的な目安としては、ニューヨーク金(ドル建て)が例えば3,000ドルを大きく割り込む場面や、国内金(円建て)がグラムあたり1万円台前半まで下がるような場面があれば、一つの押し目買いポイントと考えられます。ただし闇雲に予想するのは難しいため、定期積立で少しずつ金地金や純金ETFを買い増す方法も有効です。
もう一つ、円建てで金を保有する重要性について触れておきます。日本人投資家にとって、円資産の価値を守るという意味では「円安への保険」として金を持つ意義が大きいです。実際この数年、円安が進行するたびに国内の金価格は過去最高を更新してきました。たとえ金の国際価格(ドル建て)が横ばいでも、円が大きく下落すれば円建ての金価格は上昇します。逆に言えば、金を円建てで持っておけば自国通貨(円)の購買力低下に対するヘッジになるわけです。特にコロナ後のように日本だけ金融緩和が長引き円安になる局面では、金の価値が際立ちました。
円建て保有の具体策としては、国内の金地金業者で金そのものを購入して保管する方法や、東京商品取引所の金先物/ETFを活用する方法があります。いずれも為替ヘッジはせず、ドル換算の金価格とドル円相場の双方の影響を受ける形です。ドル建て金ETFを為替ヘッジ付きで買う商品もありますが、長期の資産防衛目的であれば為替ヘッジなし=円安メリットを享受できる形で持つ方が効果的でしょう。
最後に、金投資家にとって大事なのは「短期的な値動きに翻弄されないこと」です。金は安全資産とはいえ市場で売買される以上、時には株式以上にボラティリティ(変動幅)が大きくなることもあります。しかしその価値の本質は長期的な購買力の維持にあります。原油ショックで金価格が上がったからと言って飛び乗ったり、逆に急落したからといって投げ売ったりすると、本来の保有目的を見失いかねません。コアの金はじっくりホールドしつつ、余裕資金で安くなった時に少し買い増す——そんな腰を据えた戦略が、中長期で報われる現実的な黄金戦略と言えるでしょう。
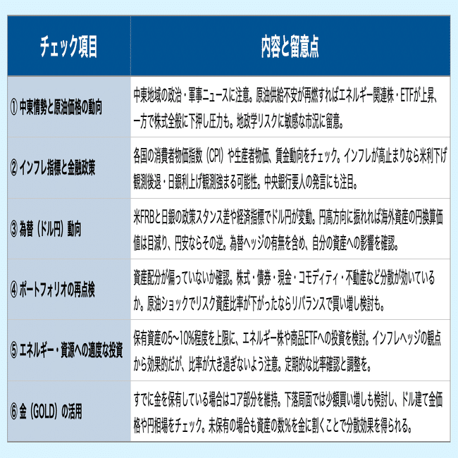
直近3~6カ月の投資チェックリスト(3~6ヶ月先を見据えて)
原油ショックを踏まえ、今後数カ月間で投資家がチェックすべきポイントを整理しました。以下のチェックリストを参考に、経済状況の把握やポートフォリオ調整にお役立てください。
上記のように、外部環境(中東情勢・物価・金利・為替)と自身のポートフォリオ状況の双方を定期的にチェックすることが大切です。特に直近では、「インフレがどこまで続くか」「各国中銀がそれにどう対応するか」が投資戦略を考える上でのキーとなります。また、ご自身の資産配分が当初の計画から乖離していないか、リスクとリターンのバランスが極端に崩れていないかも確認しましょう。時には利益確定や損出しで現金比率を調整し、心の余裕を保つことも有効です。
中長期の資産防衛と成長を両立するための現実解
原油ショックというインパクトの大きい出来事に直面すると、不安になるのは当然です。ですが、本記事で述べてきたように適切な分散と長期目線を持てば、過度に恐れる必要はありません。むしろ、「危機はチャンス」の側面もあります。エネルギー価格上昇局面ではエネルギー関連資産が脚光を浴び、金は価値を再認識されました。これらを上手にポートフォリオに取り入れつつ、核となる長期投資はブレずに継続する——これこそが資産防衛(守り)と資産成長(攻め)を両立する現実的な解決策です。
具体的には、NISA枠でコツコツと世界分散投資を続けながら、インフレ保険として金やコモディティを少量組み込むこと。金利や為替の変化にも対応できるよう、国内外の債券や現預金も適宜織り交ぜておくこと。そして何より、どんな局面でも慌てず計画に沿って行動する冷静さを持つことです。20代・30代の若い投資初心者の方から、経営者として企業マネーを運用する方まで、原油ショックは「備え」の大切さを改めて教えてくれました。
最後になりますが、将来を見据えた中長期投資においては「攻めるところは攻め、守るところは守る」メリハリが重要です。原油や金のように時代によって脚光を浴びる資産も、常にポートフォリオの中で役割があります。ぜひ今回学んだ教訓を今後の資産運用に活かし、どんな荒波にも耐えうるあなただけの投資ポートフォリオを築いてください。それこそが、将来の安心と資産形成の成功につながる現実解なのです。
